「めぐみ」の検索
カテゴリから探す
#野菜
#生産者
#飲食店
#販売所
#観光農園
#伝統野菜
#ネット販売
#お持ち帰り
#レシピ
フリーワード検索
マップから探す
食の情報
検索
野菜
生産者
飲食店
販売所
観光農園
伝統野菜
ネット販売
お持ち帰り
レシピ
マップから探す
動画で紹介
食の安全の取り組み
これまでの取り組み
放射性物質測定データ
こうやって測っています
出荷制限などのお知らせ
米のモニタリング
関連ページ
いわき伝統野菜
Iwaki Laiki
春トマト「うらら〜ulala〜」
私が主役。〜いわきはトマト〜
アグリン☆ファイブ
学校給食 地産地消を学ぼう
いわき市農業情報LINE
サイトについて
このサイトについて
新着情報
いわきのめぐみ
お問合せ
プライバシーポリシー
ホーム
新着情報
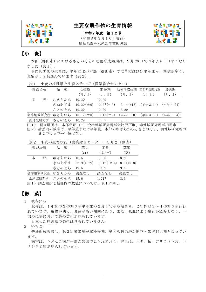
主要な農作物の生育情報 令和7年度 第12号 (令和8年3月10日現在)
新着情報
2026.03.16
農業情報LINE
主要な農作物の生育情報 令和7年度 第12号 (令和8年3月10日現在)
主要な農作物の生育情報
令和7年度 第12号
(令和8年3月10日現在)
記事一覧へ戻る